Управленческий учет
Решение предназначено для создания единой системы управленческого учета и консолидации отчетности по всем направлениям деятельности компании.
- Управление корпоративными финансами в строительной организации
- Создание реальных прогнозов финансово-хозяйственной деятельности предприятия
- Формирование БДДС, БДР, ББЛ, операционных бюджетов
- Контроль за исполнением бюджетов
- Параллельное ведение управленческого учета по стандартам МСФО и собственным внутренним стандартам, финансовое планирование
- Консолидация финансовой отчетности по группе компаний
- Анализ для внесения корректирующих действий и быстрого принятия управленческих решений
Кому подходит БИТ.СТРОИТЕЛЬСТВО/Управленческий учет
Модуль “Управленческий учет” является многофункциональным инструментом для эффективного управления компанией. Программа предназначена для автоматизации бюджетного планирования, анализа и контроля за исполнением бюджетов, предоставления отчетности по МСФО с высокой степенью детализации данных. Является расширенной версией и включает в себя все функциональные возможности модуля “Казначейство и бюджетирование”.
Возможности
- Вести управленческий учет с аналитикой по объектам, договорам, контрагентам.
- Вести параллельный управленческий учет по стандартам МСФО, РСБУ и собственным внутренним стандартам.
- Создавать и актуализировать БДДС, бюджет по балансовому листу и БДР.
- Планировать финансовую деятельность компании и прогнозировать движение денежных средств.
- Осуществлять план-фактный анализ исполнения бюджетов по объектам строительства.
- Формировать отчеты - о доходах и расходах, о движении денежных средств, о дебиторской/кредиторской задолженности и др. - с детализацией сведений до уровня первичной документации.
- Составлять консолидированную отчетность по группе компаний по различным методикам консолидации.
- Получать получать ключевые показатели эффективности в наглядном представлении (графики, диаграммы).
- Визировать платежи и документы в мобильном устройстве.
- Получать доступ к данным системы из любой точки и визуализировать информацию с помощью Power BI в рамках дополнительной интеграции.
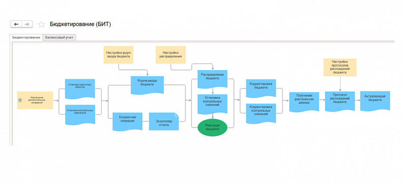
Как работает модуль?
Задачи, которые вы решите с БИТ.СТРОИТЕЛЬСТВО/Управленческий учет
- Отказ от устаревших Excel-методик.
- Постановка полноценного управленческого учета в организации.
- Прогноз движения денежных средств, исключение кассовых разрывов.
- Оперативное получение управленческой отчетности, в том числе по стандартам МСФО, в наглядном виде и с необходимой детализацией.
- Планирование и оценка финансового результата в разрезе объектов строительства.
- Непрерывный контроль данных о финансовом состоянии предприятия.
- Разграничение прав на доступ к информации.
Варианты поставки БИТ.СТРОИТЕЛЬСТВО/Управленческий учет Все модули
Затрудняетесь с выбором?
Посмотрите БИТ.СТРОИТЕЛЬСТВО вживую! Оформите заявку и оператор свяжется с Вами, чтобы назначить удобное время для проведения бесплатной демонстрации.
Интеграция с Power BI
Мощный инструмент визуализации управленческих данных
- Возможность работать с данными управленческой системы локально с рабочего стола, с браузера или с мобильного устройства
- Наглядное и интуитивно понятное представление информации
- Готовые модели визуализации
- Помощь в настройке визуализации под задачи клиента

Внедрение БИТ.СТРОИТЕЛЬСТВО
Консультационное внедрение
Вы планируете внедрить продукт полностью своими силами, у вас для этого достаточно ресурсов и компетенций. Воспользуйтесь нашим экспертным опытом для уверенного старта и реализации проекта. Если по ходу проекта возникнут сложности, и вам понадобится экспертная помощь - мы будем рядом.
Типовое внедрение
Для большинства компаний мы рекомендуем наш пакет типового внедрения - быстрый запуск системы в стандартном функционале.
Он включает в себя:
- предпроектное обследование
- моделирование — сравнение текущих бизнес-процессов с типовым функционалом решения
- внедрение, в том числе: перенос данных, интеграцию с текущей IT-архитектурой, настройку ролей и прав
- запуск в опытно-промышленную эксплуатацию
Проектное внедрение
Если у вас сложные и уникальные бизнес-процессы, вы работаете на крупном предприятии или в холдинге, то вам необходим полный проект комплексной автоматизации.
Наши эксперты и консультанты по БИТ.СТРОИТЕЛЬСТВО помогут на всех этапах подготовки, оценки, обоснования и защиты проекта. Мы выполняем проекты с наилучшими показателями надежности и качества.
Попробуйте программу в действии прямо сейчас, заказав бесплатную демонстрацию